
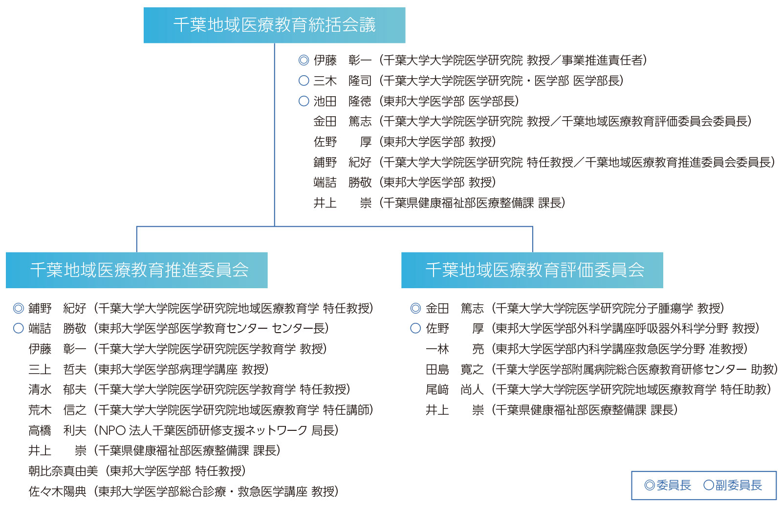
令和8年度実施体制
千葉地域医療教育統括会議
| 千葉大学大学院医学研究院 |
教授/事業推進責任者 |
伊藤 彰一 |
| 千葉大学大学院医学研究院・医学部 |
医学部長 |
三木 隆司 |
| 東邦大学医学部 |
医学部長 |
池田 隆徳 |
| 千葉大学大学院医学研究院 |
教授 |
金田 篤志 |
| 東邦大学医学部 |
教授 |
佐野 厚 |
| 千葉大学大学院医学研究院 |
特任教授 |
鋪野 紀好 |
| 東邦大学医学部 |
教授 |
端詰 勝敬 |
| 千葉県健康福祉部医療整備課 |
課長 |
井上 崇 |
千葉地域医療教育推進委員会
| 千葉大学大学院医学研究院医学教育学 |
特任教授 |
鋪野 紀好 |
| 東邦大学医学部医学教育センター |
センター長 |
端詰 勝敬 |
| 千葉大学大学院医学研究院医学教育学 |
教授 |
伊藤 彰一 |
| 東邦大学医学部病理学講座 |
教授 |
三上 哲夫 |
| 千葉大学大学院医学研究院医学教育学 |
特任教授 |
清水 郁夫 |
| 千葉大学大学院医学研究院地域医療教育学 |
特任講師 |
荒木 信之 |
| NPO法人千葉医師研修支援ネットワーク |
局長 |
高橋 利夫 |
| 千葉県健康福祉部医療整備課 |
課長 |
井上 崇 |
| 東邦大学医学部 |
特任教授 |
朝比奈 真由美 |
| 東邦大学医学部総合診療・救急医学講座 |
教授 |
佐々木 陽典 |
千葉地域医療教育評価委員会
| 千葉大学大学院医学研究院分子腫瘍学 |
教授 |
金田 篤志 |
| 東邦大学医学部外科学講座呼吸器外科学分野 |
教授 |
佐野 厚 |
| 東邦大学医学部内科学講座救急医学分野 |
准教授 |
一林 亮 |
| 千葉大学医学部附属病院総合医療教育研修センター |
助教 |
田島 寛之 |
| 千葉大学大学院医学研究院地域医療教育学 |
特任助教 |
尾﨑 尚人 |
| 千葉県健康福祉部医療整備課 |
課長 |
井上 崇 |
令和7年度実施体制
千葉地域医療教育統括会議
| 千葉大学 |
理事/事業推進責任者 |
中谷 晴昭 |
| 千葉大学大学院医学研究院・医学部 |
医学部長 |
三木 隆司 |
| 東邦大学医学部 |
医学部長 |
池田 隆徳 |
| 千葉大学大学院医学研究院 |
教授 |
金田 篤志 |
| 東邦大学医学部 |
特任教授 |
佐藤 二美 |
| 千葉大学大学院医学研究院 |
教授 |
伊藤 彰一 |
| 東邦大学医学部 |
教授 |
端詰 勝敬 |
| 千葉県健康福祉部医療整備課 |
課長 |
菊地 美香 |
千葉地域医療教育推進委員会
| 千葉大学大学院医学研究院医学教育学 |
教授 |
伊藤 彰一 |
| 東邦大学医学部医学教育センター |
センター長 |
端詰 勝敬 |
| 東邦大学医学部病理学講座 |
教授 |
三上 哲夫 |
| 千葉大学大学院医学研究院医学教育学 |
特任教授 |
清水 郁夫 |
| 千葉大学大学院医学研究院地域医療教育学 |
特任教授 |
鋪野 紀好 |
| 千葉大学大学院医学研究院地域医療教育学 |
特任講師 |
荒木 信之 |
| NPO法人千葉医師研修支援ネットワーク |
局長 |
高橋 利夫 |
| 千葉県健康福祉部医療整備課 |
課長 |
菊地 美香 |
| 東邦大学医学部 |
特任教授 |
朝比奈 真由美 |
| 東邦大学医学部総合診療・救急医学講座 |
教授 |
佐々木 陽典 |
千葉地域医療教育評価委員会
| 千葉大学大学院医学研究院分子腫瘍学 |
教授 |
金田 篤志 |
| 東邦大学医学部医学教育・修学支援担当 |
特任教授 |
佐藤 二美 |
| 東邦大学医学部内科学講座救急医学分野 |
准教授 |
一林 亮 |
| 千葉大学大学院医学研究院医学教育学 |
特任助教 |
田島 寛之 |
| 千葉大学大学院医学研究院地域医療教育学 |
特任助教 |
尾﨑 尚人 |
| 千葉県健康福祉部医療整備課 |
課長 |
菊地 美香 |
令和6年度実施体制
千葉地域医療教育統括会議
| 千葉大学 |
理事/事業推進責任者 |
中谷 晴昭 |
| 千葉大学大学院医学研究院・医学部 |
医学部長 |
三木 隆司 |
| 東邦大学医学部 |
医学部長 |
池田 隆徳 |
| 千葉大学大学院医学研究院 |
教授 |
金田 篤志 |
| 東邦大学医学部医学教育・修学支援担当 |
特任教授 |
佐藤 二美 |
| 千葉大学大学院医学研究院医学教育学 |
教授 |
伊藤 彰一 |
| 東邦大学医学部医学教育センター |
センター長 |
端詰 勝敬 |
| 千葉県医療整備課 |
課長 |
菊地 美香 |
千葉地域医療教育推進委員会
| 千葉大学大学院医学研究院医学教育学 |
教授 |
伊藤 彰一 |
| 東邦大学医学部 |
教授 |
端詰 勝敬 |
| 東邦大学医療センター佐倉病院 |
副院長 |
蛭田 啓之 |
| 東邦大学医学部病理学講座 |
教授・教育委員長 |
三上 哲夫 |
| 千葉大学大学院医学研究院医学教育学 |
特任教授 |
清水 郁夫 |
| 千葉大学大学院医学研究院地域医療教育学 |
特任准教授 |
鋪野 紀好 |
| 千葉大学大学院医学研究院地域医療教育学 |
特任講師 |
荒木 信之 |
| NPO法人千葉医師研修支援ネットワーク |
局長 |
高橋 利夫 |
| 千葉県医療整備課 |
課長 |
菊地 美香 |
| 東邦大学医学部 |
特任教授 |
朝比奈 真由美 |
| 東邦大学医学部 佐倉病院糖尿病内分泌代謝センター |
教授 |
齋木 厚人 |
| 東邦大学医学部総合診療・救急医学講座 |
講師 |
佐々木 陽典 |
千葉地域医療教育評価委員会
| 千葉大学大学院医学研究院 |
教授 |
金田 篤志 |
| 東邦大学医学部総合診療・救急医学講座 |
教授 |
瓜田 純久 |
| 千葉大学大学院医学研究院地域医療教育学 |
特任教授 |
山内 かづ代 |
| 東邦大学医学部内科学講座救急医学分野 |
准教授 |
一林 亮 |
| 千葉大学大学院医学研究院医学教育学 |
特任助教 |
田島 寛之 |
| 千葉県医療整備課 |
課長 |
菊地 美香 |
| 東邦大学医学部医学教育・修学支援担当 |
特任教授 |
佐藤 二美 |
令和5年度実施体制
千葉地域医療教育統括会議
| 千葉大学 |
理事/事業推進責任者 |
中谷 晴昭 |
| 千葉大学大学院医学研究院・医学部 |
医学部長 |
三木 隆司 |
| 東邦大学医学部 |
医学部長 |
盛田 俊介 |
| 千葉大学大学院医学研究院 |
教授 |
金田 篤志 |
| 東邦大学医療センター大森病院 |
病院長 |
瓜田 純久 |
| 千葉大学大学院医学研究院医学教育学 |
教授 |
伊藤 彰一 |
| 東邦大学医学部医学教育センター |
センター長 |
廣井 直樹 |
| 千葉県医療整備課 |
課長 |
井本 義則 |
千葉地域医療教育推進委員会
| 千葉大学大学院医学研究院医学教育学 |
教授 |
伊藤 彰一 |
| 東邦大学医学部 |
教授 |
廣井 直樹 |
| 東邦大学医療センター佐倉病院 |
副院長 |
蛭田 啓之 |
| 東邦大学医学部病理学講座 |
教授・教育委員長 |
三上 哲夫 |
| 千葉大学大学院医学研究院医学教育学 |
特任教授 |
清水 郁夫 |
| 千葉大学大学院医学研究院地域医療教育学 |
特任准教授 |
鋪野 紀好 |
| 千葉大学大学院医学研究院地域医療教育学 |
特任講師 |
荒木 信之 |
| NPO法人千葉医師研修支援ネットワーク |
局長 |
高橋 利夫 |
| 千葉県医療整備課 |
課長 |
井本 義則 |
千葉地域医療教育評価委員会
| 千葉大学大学院医学研究院 |
教授 |
金田 篤志 |
| 東邦大学医学部総合診療・救急医学講座 |
教授 |
瓜田 純久 |
| 千葉大学大学院医学研究院地域医療教育学 |
特任教授 |
山内 かづ代 |
| 東邦大学医学部総合診療・救急医学講座 |
講師 |
佐々木 陽典 |
| 千葉大学大学院医学研究院医学教育学 |
特任助教 |
田島 寛之 |
| 千葉県医療整備課 |
課長 |
井本 義則 |
令和4年度実施体制
千葉地域医療教育統括会議
| 千葉大学 |
理事/事業推進責任者 |
中谷 晴昭 |
| 千葉大学大学院医学研究院・医学部 |
医学部長 |
松原 久裕 |
| 東邦大学医学部 |
医学部長 |
盛田 俊介 |
| 千葉大学大学院医学研究院 |
総括副研究院長 |
伊豫 雅臣 |
| 東邦大学医療センター大森病院 |
病院長 |
瓜田 純久 |
| 千葉大学大学院医学研究院医学教育学 |
教授 |
伊藤 彰一 |
| 東邦大学医学部医学教育センター |
センター長 |
廣井 直樹 |
| 千葉県健康福祉部医療整備課 |
課長 |
江口 洋 |
千葉地域医療教育推進委員会
| 千葉大学大学院医学研究院医学教育学 |
教授 |
伊藤 彰一 |
| 東邦大学医学部医学教育センター |
センター長 |
廣井 直樹 |
| 東邦大学医療センター佐倉病院 |
副院長 |
蛭田 啓之 |
| 東邦大学医学部病理学講座 |
教授・教育委員長 |
三上 哲夫 |
| 千葉大学大学院医学研究院地域医療教育学 |
特任准教授 |
鋪野 紀好 |
| 千葉大学大学院医学研究院地域医療教育学 |
特任助教 |
鎌田 雄 |
| NPO法人千葉医師研修支援ネットワーク |
局長 |
高橋 利夫 |
| 千葉県健康福祉部医療整備課 |
課長 |
江口 洋 |
千葉地域医療教育評価委員会
| 千葉大学大学院医学研究院 |
総括副研究院長 |
伊豫 雅臣 |
| 東邦大学医療センター大森病院 |
病院長 |
瓜田 純久 |
| 千葉大学大学院医学研究院地域医療教育学 |
特任教授 |
山内 かづ代 |
| 東邦大学医療センター大森病院 |
講師 |
佐々木 陽典 |
| 千葉大学大学院医学研究院医学教育学 |
特任助教 |
田島 寛之 |
| 千葉県健康福祉部医療整備課 |
課長 |
江口 洋 |